集团新闻
集团新闻集团视频员工风采
2024 / 10 / 31
夯实基础 赋能提升 | 兴忠集团开展行政制度宣贯、钉钉审批流程培训!

为进一步强化公司行政事务规范化管理,夯实合规体系建设,提升后勤保障服务品质,提升公司办公与协同效率,全面践行节能、低碳、环保理念。10月30日,集团综管中心举办了行政制度宣贯、钉钉审批流程专题培训,帮助大家更好地理解行政各项制度和熟练操作钉钉审批系统。集团总部、各分子公司员工参加了本次培训。本次行政制度宣贯内容涵盖了《办公室6S管理》、《固定资产管理》、《办公用品管理制度》、《机动车辆管理》、《微信工作群管理》、《员工奖惩管理制度》等,集团行政经理张同磊通过制度宣贯,答疑互动等多种形式的结合,加

查看详情 >
2024 / 10 / 29
携手央企 聚势共赢 | 宝盈建设携手五矿二十三冶,共绘多彩航空港新图景!

央地协同谋发展,加强合作谱新篇。近日,宝盈建设与五矿二十三冶联合体中标的郑州航空港经济综合实验区冉村等城中村改造项目郑港出(2020)31号(网)地块-滨河新居3号地项目、郑州航空港经济综合实验区侯庄等城中村改造项目郑港出[2020]19号(网)地项目正在紧锣密鼓的施工中。  郑州航空港经济综合实验区冉村等城中村改造项目郑港出(2020)31号(网)地块-滨河新居3号地项目,位于郑州市航空港经济综合实验区滨河东路以南、祥里东路以东,总建筑面积约 166218.56 平方米,建设内容为精

查看详情 >
2024 / 09 / 07
服务于心,便民于行 | 兴忠物业开展磨刀具、清洗地垫活动!

为提升业主满意度,方便小区业主的居家生活,兴忠悦龙台小区于2024年9月6日开展“洗出温暖 磨出和谐”的便民服务活动,免费为业主磨菜刀、清洗地垫,让业主享受到来自兴忠物业人的贴心服务。戗刀磨剪·省心到家民以食为天,美味的食物需要用到各种烹饪工具,最常用的就是各种刀具。菜刀使用时间一长,刀刃就会变钝,继而影响我们正常使用。兴忠物业人员化身磨刀师傅,对业主拿来的刀具、剪刀进行娴熟打磨,直到把原本又慢又钝的一把把刀具变得锋利,师傅精湛的技艺手法与热情的服务态度赢得了在场业主的一致好评。清洗地垫·幸福加

查看详情 >
2024 / 04 / 20
爱心义诊进社区,兴忠物业暖人心

“给业主一个满意的家”是兴忠物业的服务宗旨,业主家人们的平安、健康始终是兴忠物业管理服务的重中之重。 2024年4月20日,兴忠物业联合社区医院来启程项目为业主进行义诊,义诊内容非常丰富,包括专家面对面义诊、中医询医问药、日常保健指导、公共卫生服务政策宣讲和医保报销政策解读咨询等内容。 医者仁心、济世为民,医学专家为社区业主细心应诊,中医学家望闻问切耐心解答,医护人员为老人逐一进行血压、血氧、血糖检测,还为老年人进行了综合能力评估、家庭照护指导等,让小区居民体验到了便捷的医疗

查看详情 >
2024 / 04 / 10
恒越物业 | 洗出幸福,磨出温暖

为提高居民生活质量,促进小区和谐发展,给小区居民营造干净整洁的生活环境,同时更好地提升红色物业服务品质,4月10日,兴忠集团南湖御景项目物业人员开展了“洗出幸福·磨出温暖”的主题活动,免费为业主清洗地垫、磨刀的服务。在活动现场,物业工作人员分工协作,打湿地垫、喷洒清洗液、排刷去污、水管冲洗……各环节有条不紊地进行着,不放过任何一个死角。经过彻底洗刷,原本黢黑的地垫马上变得干净起来。俗话说:民以食为天。居家过日子,菜刀虽小却是日常料理饮食的必备工具,一旦菜刀变钝,使用起来就会相当耗费力气。业主们带

查看详情 >
2024 / 03 / 30
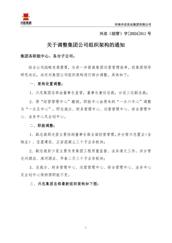
关于调整集团组织架构的通知

查看详情 >
2024 / 03 / 22
学习两会精神,凝聚奋进伟力

3月18日,兴忠集团开展“学习两会精神,凝聚奋进伟力”的党建活动,学习全国两会期间的重要讲话精神和全国两会精神,推动全国两会精神在集团落地生根。2024年全国两会是在中华人民共和国成立75周年,实现“十四五”规划目标任务的关键之年,召开的一次十分重要的会议。会议期间发表的一系列重要讲话,具有极强的政治性、思想性、全局性和指导性,为集团进一步做好各项工作指明了前进方向、提供了根本遵循。通过学习两会期间的重要讲话和全国两会精神,集团党员深刻领悟了“两个确立”的决定性意义,增强“四个意识”、坚定“四个

查看详情 >
2024 / 03 / 06
兴忠物业 | 健康义诊进社区 服务居民零距离

为提高老年人的生活品质,以科学的方法切实满足老年人对健康的多元化需求,引导居民树立科学的健康观。3月6日,兴忠集团启程项目物业人员联合仁济医院开展“专家义诊进社区”活动。活动现场,物业工作人员热情地接待着每位居民,向居民介绍本次活动是由仁济医院为居民提供的健康义诊。义诊项目涵盖免费健康咨询、免费测量血压、测血糖、测体脂,向居民普及医学知识和健康知识,进行常见病多发病、疑难杂症和慢性病的咨询,引导群众科学就医,倡导健康生活方式。强调日常生活中预防冠心病和“三高”等疾病方面,需要大家做到合理膳食、适

查看详情 >
2024 / 02 / 21
调令

查看详情 >
2024 / 02 / 03
同心筑梦 奋进新程 | 兴忠集团2024年会盛典圆满举行!

福兔辞旧岁,金龙贺新春。2月1日下午,兴忠集团举办年终总结大会暨龙年年会盛典,欢庆新春,赢战2024!回顾往昔 赢战20242023年,面对严峻复杂的行业环境,全体兴忠人同心协力,排除万难,用实干和担当助力集团在2023年依旧保持着稳健的发展步伐。站在岁末年终,兴忠集团回顾往昔,举办2023年度工作总结会议,集团董事长高兴中带领管理层齐聚一堂,回顾2023年的发展历程,迈步走向新征程。会议上,集团各管理中心、各板块和各分子公司的负责人分别对今年的工作进行总结汇报,暴露工作中存在的问题,大家共同探

查看详情 >
2024 / 01 / 16
同心并力 直面难题 | 兴忠集团第四季度巡检圆满结束!

1月9日-11日,兴忠集团开展了第四季度巡检工作,集团副总裁彭少星,运营管理中心芮圣涛,综合管理中心王琨、张同磊,财务管理中心王菲、陈琛,企划中心王鹏,成立专项巡检组,对集团各板块、分子公司的整体运营情况、项目管理情况、生产情况等进行实地巡查。1月9日,巡检查组走进兴忠启程、酒业专卖店、后路俭项目、宝盈建设、正岩混凝土进行巡检。每到一个项目,巡检组深入物业、工程、生产、后勤一线,实地查看项目的运营情况,认真听取相关负责人的工作汇报,详细了解各版块、各分子公司遇到的问题。1月10日,巡检组走进兴忠

查看详情 >
2023 / 12 / 22
饺子飘香暖意浓——兴忠集团开展“迎冬至,包饺子”活动!

12月22日是中华民族的传统节日,二十四节气中的冬至。俗话说,“冬至到,吃饺子。”这一天,兴忠集团各分子公司开展“冬至包饺子 温情暖寒冬”慰问活动,送温暖,送叮嘱,送祝福,让员工在寒冷的季节里感受到别样的温暖。冬至饺子,包住温暖。集团各分子公司开始包饺子活动,大家明确分工,团结协作,各展所长,一道道包饺子的工序有条不紊,还相互分享着包饺子经验,“你包的饺子像月牙,我包的饺子像个胖娃娃……”,现场其乐融融,在大家的欢声笑语中,一个个装满爱心的饺子包好了,个个皮薄馅多,各具特色。饺子陆续下锅,前来就

查看详情 >

在线
客服

在线客服服务时间:9:00-18:00

选择客服马上在线沟通:

客服
热线

0371-86605020
7*24小时订购热线

投诉
热线


7*24小时投诉热线

关注
微信

关注官方微信

返回
顶部