网站首页
走进兴忠
半岛online(中国)
党建文化
精品工程
质量创优
控股公司
人力资源
联系我们
集团新闻
集团新闻
集团视频
员工风采
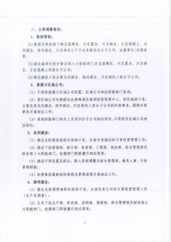
关于调整潢川区域公司组织架构的通知
发布日期:2023-04-04
浏览量:593
上一篇:
公司开展职业形象与商务礼仪培训!
下一篇:
河南宝盈建设集团有限公司成功中标郑州航空港经济综合实验区 富鑫公寓、山顶公寓等5个保障性安居工程翻新改造项目
返回
在线
客服
在线客服
服务时间:9:00-18:00
选择客服马上在线沟通:
在线客服1
在线客服2
客服
热线
0371-86605020
7*24小时订购热线
投诉
热线
7*24小时投诉热线
关注
微信
关注官方微信
返回
顶部
开云电子(中国)官方网站
|
米兰web版登录入口
|
安博电子游戏官方网站
|
亚美体育中国有限公司
|
kaiyun开云官方网页版
|
半岛web版登录入口
|
开云足球体育
|
开云手机入口官网
|
开云链接入口站官网
|